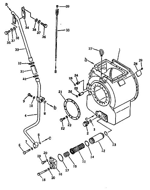
| ||||||
| № п/п | Наименование | Код детали | SD16 | SD16E | SD16L | |
| 0 | Коробка передач | 16Y-15-00000 | 1 | 1 | 1 | |
| 1 | Картер коробка передач | 16Y-15-00001 | 1 | 1 | 1 | |
| 2 | Пробка | 07044-13620 | 1 | 1 | 1 | |
| 3 | Кольцо круглого сечения | 07002-03634 | 1 | 1 | 1 | |
| 4 | Трубка | 16Y-15-02100 | 1 | 1 | 1 | |
| 5 | Кольцо круглого сечения | 07000-03028 | 1 | 1 | 1 | |
| 6 | Болт | 01010-51060 | 2 | 2 | 2 | |
| 7 | Шайба | 01602-21030 | 2 | 2 | 2 | |
| 8 | Кольцо круглого сечения | 07000-03035 | 1 | 1 | 1 | |
| 9 | Болт | 01010-51030 | 2 | 2 | 2 | |
| 10 | Шайба | 01602-21030 | 2 | 2 | 2 | |
| 11 | Сердечник фильтра магнитный | 16Y-15-07000 | 1 | 1 | 1 | |
| 12 | Корпус фильтра | 16Y-15-08000 | 1 | 1 | 1 | |
| 13 | Кольцо круглого сечения | 07000-03045 | 1 | 1 | 1 | |
| 14 | Кольцо круглого сечения | 07000-02075 | 1 | 1 | 1 | |
| 15 | Пружина | 16Y-15-00087 | 1 | 1 | 1 | |
| 16 | Крышка | 16Y-15-00086 | 1 | 1 | 1 | |
| 17 | Кольцо круглого сечения | 07000-62090 | 1 | 1 | 1 | |
| 18 | Болт | 01010-51090 | 2 | 2 | 2 | |
| 19 | Болт | 01010-51025 | 2 | 2 | 2 | |
| 20 | Шайба | 01602-21030 | 4 | 4 | 4 | |
| 21 | Пластина | 16Y-15-00005 | 1 | 1 | 1 | |
| 22 | Болт | 01010-51035 | 12 | 12 | 12 | |
| 23 | Шайба | 01602-21030 | 12 | 12 | 12 | |
| 24 | Гильза | 16Y-15-00021 | 1 | 1 | 1 | |
| 25 | Гильза | 16Y-15-00020 | 1 | 1 | 1 | |
| 26 | Кольцо круглого сечения | 07000-62018 | 2 | 2 | 2 | |
| 27 | Болт с ушком | 04530-02030 | 1 | 1 | 1 | |
| 28 | Шильдик | 16Y-15-00074 | 1 | 1 | 1 | |
| 29 | Винт | 01418-03060 | 4 | 4 | 4 | |
| 30 | Трубка | 16Y-15-02200 | 1 | 1 | 1 | |
| 31 | Рукав | 07260-24111 | 1 | 1 | 1 | |
| 32 | Хомут | 07281-00489 | 2 | 2 | 2 | |
| 33 | Шкала уровня масла | 16Y-15-02300 | 1 | 1 | 1 | |
| 34 | Пластина | 16Y-15-02001 | 1 | 1 | 1 | |
| 35 | Болт | 01010-51025 | 2 | 2 | 2 | |
| 36 | Болт | 01010-51035 | 2 | 2 | 2 | |
| 37 | Шайба | 01602-21030 | 4 | 4 | 4 | |
| 38 | Шайба | 01643-31032 | 4 | 4 | 4 | |
| 39 | Кольцо круглого сечения | 07002-02434 | 2 | 2 | 2 | |
Обращаем Ваше внимание, что пункты отмеченные звездочкой, обязательны для заполнения.